crwdns2933423:0crwdne2933423:0

The April 2014 update of Apple's 13" MacBook Air features refreshed dual-core i5 and i7 processors, plus slightly increased battery performance.

Apple Diagnostics Codes / MacBook Air 2014 A1466 13"

2014 A1466 MacBook Air

Clean install OS BigSur Final Version

Block Image

The default setting for auto adjust brightness is resetting to very low brightness

when disabled everything is fine, brightness levels are saved

Block Image

I have took extreme care to install a new LCD but it has possibly got damaged as the screen has this red vertical line at boot.

The red line is very faint or completely gone when booted into the OS.

Block Image

Apple Diagnostics Reports there maybe an issue with the fan

PPF004 Additional reference code PPF003

Block Image

The power adapter was not tested PPP007

There maybe an issue with the power adapter PPP002

Block Image

I ran the power adapter test from the prompt and it is back to the report there maybe an issue with the fan PPF004

Additional reference code PPF003

Block Image

So, the fan appears to be running fine and not going full speed....

The line on the screen is only at boot and very faint or completely gone when booted into OS.

So @danj who loves replacing screens can give me the good news on this in a comment :)

But my main worry is the error codes and what to look for on the logic board as this I think maybe where the issue can be found. What exactly and where needs to be checked? Board specialist please @oldturkey03

BTW: It has a GOOD condition battery only 18 charge cycles & has been tested using 2 different AFAIK GOOD condition chargers!

Thanks in advance!

crwdns2934089:0crwdne2934089:0 crwdns2934093:0crwdne2934093:0

crwdns2934109:0crwdne2934109:0

crwdns2889612:0crwdne2889612:0 1
crwdns2934285:0crwdne2934285:0

crwdns2933315:02crwdne2933315:0

crwdns2934057:0crwdne2934057:0

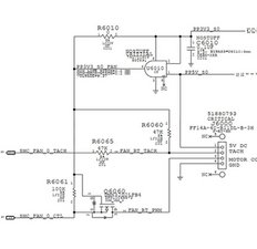
@livfe for the fan issue, the first thing I would try is to use something like Macs Fan Control or smcFanControl. With that, take the fan from idle to full speed and back a couple of times. If that works, you know the issue is not directly related to the fan but somewhere else ;-). If your fan does not properly react, then you most likely have an issue with either the fan tach circuitry or the motor control. You would need to check R6065 for the tach or transistor Q6060 for the motor control.

Block Image
Block Image
Block Image

crwdns2934105:0crwdne2934105:0

crwdns2889612:0crwdne2889612:0 1

crwdns2947414:01crwdne2947414:0:

@oldturkey03 Great I will get that looked into ASAP and update as and when.

crwdns2934271:0crwdnd2934271:0crwdne2934271:0

crwdns2934285:0crwdne2934285:0

To troubleshoot further you can:

—Try a SafeBoot https://support.apple.com/en-us/HT201262

Takes noticeable longer to get to the login screen, does a 5-15 minute disk repair before it fully boots up, and certain system caches get cleared and rebuilt, including dynamic loader cache, etc.

Login and test. Reboot as normal and test as caches get rebuilt.

In Safe mode third party system modifications and system accelerations are disabled, it removes malware, etc hampering smooth operation, however a reboot will put it back to normal mode.

This test will tell you if third party interference; extensions etc are not loaded in safe boot mode.

crwdns2934105:0crwdne2934105:0

crwdns2889612:0crwdne2889612:0 0

crwdns2944067:02crwdne2944067:0:

third party interference; extensions? It is a total fresh install with no softwares installed, but I will try the safe boot to see..... I am leaning towards something on the board that relates with the fan.... will update. @danj @oldturkey03 Any input?

crwdns2934271:0crwdnd2934271:0crwdne2934271:0

I have swapped out the fan 3x and I am still getting their maybe an error with the fan upon disgnostics.... why? Help please @oldturkey03

crwdns2934271:0crwdnd2934271:0crwdne2934271:0

crwdns2934285:0crwdne2934285:0

crwdns2934229:0crwdne2934229:0

livfe crwdns2934231:0crwdne2934231:0
crwdns2936625:0crwdne2936625:0:

crwdns2936751:024crwdne2936751:0 1

crwdns2936753:07crwdne2936753:0 3

crwdns2936753:030crwdne2936753:0 10

crwdns2942667:0crwdne2942667:0 200