crwdns2933423:0crwdne2933423:0

The Marshall Kilburn Bluetooth speaker is a compact, portable stereo speaker. This speaker comes with a built in Class D amplifier with quality sound range for its size. Bluetooth connectivity also allows for quick connections to bluetooth capable devices.

Fuse blows immediately but the speaker works from battery

Hello! I have a problem similar to a couple of other topics where fuse blows immediately. However, my speaker works fine from battery if it's recharged externally. Also, there is nothing is obviously burned or damaged on the board. Any suggestions how to diagnose the problem? Thank you!

Block Image
Block Image

Update (01/22/2022)

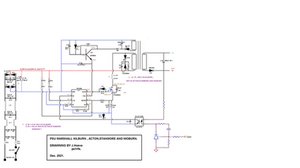
Thank you, @jayeff ! I’ve found schematic of Marshall Stanmore on this link and attach the images

https://www.elektroda.com/rtvforum/topic...

would you be able to suggest which element of the scheme may cause short cicuit please? I’m no expert in electronics but would assume that if something is burned/broken it should stop the flow of electric current rather than accelerate it?

Block Image
Block Image
crwdns2934081:0crwdne2934081:0 crwdns2934083:0crwdne2934083:0 crwdns2934093:0crwdne2934093:0

crwdns2934109:0crwdne2934109:0

crwdns2889612:0crwdne2889612:0 2
crwdns2944067:02crwdne2944067:0

Buen dia a todos. tengo el inconveniente que los componentes no se ven afectados, el partlante kilburn no enciende pero carga la bateria. revisando tengo continuidad en los capasitores c11, c37, c29, c26. en un principio crei que era el regulador de voltaje u7 pero este se encuentra dentro de la placa en corto, lo desolde y medi se encuentra en buen estado. y de igual forma reemplazandolo sigue el problema. quisiera saber si tienen alguna idea que me pueda ayudar

crwdns2934271:0crwdnd2934271:0crwdne2934271:0

Li-ion battery from my Killburn says nominal voltage 14.8V

[image|3554145]

crwdns2934271:0crwdnd2934271:0crwdne2934271:0

crwdns2934285:0crwdne2934285:0

crwdns2933315:011crwdne2933315:0

crwdns2934051:0crwdne2934051:0

Hi @timlar ,

if it only blows the fuse on the AC input and works OK on the DC supply you may have to start checking the AC from where it connects to the board and gets to a power transformer and then a diode bridge so that it is rectified to produce DC to operate the device.

This is difficult without a schematic however you could try contacting the person in this link as it seems that he has schematics of the power supply.

This is a translation of what he says (in Dutch):

Hi gentlemen, if you search Marshall Stanmore you will find some service info / diagrams of the power supply. this is a larger version than the Kilburn / Acton , but in principle the power supplies (PSU) are of the same construction. I can send you the details, just email me, pe1rfe@outlook.com. Yours sincerely, Jan Hoeve, pe1rfe

Can you fix Marshall tufton to?

Update (01/22/2022)

Hi @timlar ,

Firstly, have you replaced the blown fuse with a T1.6A 250V fuse and not a 1.6A 250V fuse? The fuse rating should be stamped on the fuse end connectors. The value is also shown on the image of the board that you posted.

The T rating is very important because this denotes that it is a slow blow fuse (T= timed) and not a standard fast acting fuse (aka, a normal fuse). They are designed not to blow when the AC power is first connected due to the high inrush current which flows in the circuit. This current lasts for only 10mS (milli seconds) before it subsides. A normal fuse will blow every time due to this inrush current flow but not a slow blow fuse, that is why it is used. The inrush current flow value can be as much as 20 times the normal current flow that it used by the device.

I think that the schematic you posted is only similar and not the one for the device as for a start the fuse value is different. The schematic shows a T2.5A and your board is a T1.6A

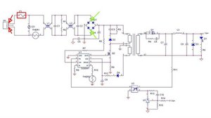
However, for a fuse to blow every time, you need to have a very low resistance path or a short circuit i.e. 0.00Ω between the two AC input leads i.e. the active and the neutral on pins 1 & 3 as shown in the image.

With the power disconnected from the device and the correct fuse inserted, place an Ohmmeter across pins 1 & 3 of the AC input connector on the board and check what the resistance measurement is.

If it measures a short circuit as you can see there are a lot of components connected directly between the two wires from the two red arrows to the 2 green arrows and none of them should be short circuit.

You will need to disconnect (unsolder) one side of each component that connects between the two wires, one at a time, until the short circuit disappears when testing between pins 1 & 3. Once it does then most likely you have found the faulty component.

Testing at board level with no obvious visual damage takes time and if the schematic is not the one you will have to trace the tracks on the board to find out which components are connected in the path

Block Image

(click on image to enlarge)

crwdns2934105:0crwdne2934105:0

crwdns2889612:0crwdne2889612:0 2

crwdns2944067:04crwdne2944067:0:

Thank you so much, @jayeff ! great point regarding the fuse. Indeed, I was using the fast blow fuse instead of the slow blow. Unfortunately, having switched to the slow T1.6A this time round, the only difference is that the slow fuse blows less spectacular compared to the fast veresion - only a flash , without a bang :)

So, I recon, it would have to be a hard way but a motivation to learn some of the electronics basics. Was on my wish list for a while but never had a real life challenge to apply it to. Now I do! One option I toyed with is just charging the battery from an external source but having inverted in the tools and spares I might as well try to fix it properly - and fingers crossed I won't burn the whole thing permanently.

@jayeff - when you suggested to take out one element at a time, why can't I just measure their resistance without unsoldering from the board, searching for the one with 0 Ohm?

crwdns2934271:0crwdnd2934271:0crwdne2934271:0

@timlar

You could try but there are a lot of components in parallel connection across the two wires and this lowers the overall resistance value (Ohm's Law for parallel circuits) and the reading may be misleading, especially if the faulty component is low resistance and not short circuit.

By removing one leg of a component from the circuit you are only measuring that component and not any of the others that are also across the wires at the same time.

Also if the short disappears when you have removed one leg of a component and you're still measuring at the input, you're fairly certain that it is the problem without even having to individually test it further ;-)

crwdns2934271:0crwdnd2934271:0crwdne2934271:0

Makes sense, thank you @jayeff !

crwdns2934271:0crwdnd2934271:0crwdne2934271:0

Hi, my marshall kilburn will not charge my batterie, the (LL10) is fried on the platina. So i need a external charger for the battery but there are to many out there, which one do i need considering that i have to keep the original connector so i can connect it again to the kilburn socket. Thank you

crwdns2934271:0crwdnd2934271:0crwdne2934271:0

crwdns2934285:0crwdne2934285:0
crwdns2934057:0crwdne2934057:0

I have drawn up the schematic of a Kilburn, the other models, acton, stanmore etc. are primarily equal to each other I think. Secondary there are differences, there is also a different transformer in it, with more secondary windings. The errors are usually in the primary part. I will try to upload the schematic. Greetings, Jan Hoeve, pe1rfe.

Block Image

crwdns2934105:0crwdne2934105:0

crwdns2889612:0crwdne2889612:0 3

crwdns2944067:02crwdne2944067:0:

Thank you Jan, this is excellent. I have just picked up a Kilburn 1 with a power fault, and found the following before I found your diagram:

-main 240vac connector poor solder joint / sparking

-T1.6A o/cct

-main power switch crimp connector loose

- very high pitched whine from a component (guessed at one of 2 Q components.

- Tested with DMM the MOSFET 10n60z - switched fine

- Q5 found O/cct emitter - collector - will replace this when a replacement arrives.

Really like and appreciate your diagram.

Elton

crwdns2934271:0crwdnd2934271:0crwdne2934271:0

Hi I am a complete amateur and I’m not really following. Can someone try to explain this to me simply of what I can do to fix the same issue? Or similar? I hear a pop sound whenever I put the charger into the speaker and if I try to play while charging it pops, but once I let it charge and turn it off and on and play from battery it’s fine.

Is this the same issue? Is this dangerous? Can it be fixed?

crwdns2934271:0crwdnd2934271:0crwdne2934271:0

crwdns2934285:0crwdne2934285:0

so ... after a couple of years, with the help from this forum (especially @jayeff @pe1rfe - thank you!), ChatGPT, Crash Course Electronics and PCB Design a local reair cafe (https://cambridgecarbonfootprint.org/rep...) I have finally managed to fix my Killburn!

In my case, the fuse was blowing due to two fried diodes in the bridge - they had very low resistance in either direction, while the other two were ~400Ohm in one direction, and very high in the opposite. I ordered replacement S2M and a kind sole at the local reair cafe swapped them in 10 min or so. The speaker is working again! Exiting but long journey - still, was very satisfying (much more so compared to buying a new one) !

Block Image

crwdns2934105:0crwdne2934105:0

crwdns2889612:0crwdne2889612:0 2
crwdns2934285:0crwdne2934285:0

What a name Zd3
Marshall stanmore

Block Image

crwdns2934105:0crwdne2934105:0

crwdns2889612:0crwdne2889612:0 1

crwdns2944067:03crwdne2944067:0:

in the kilburn dz3 is a 17 volt zener diode, dz1 is a 1.5 volt zener diode

diode d4 is a normal diode, probably a skotky diode.

I think this is also the case in the Stanmore.

crwdns2934271:0crwdnd2934271:0crwdne2934271:0

I only see a burned LL10 on my panel, did anyone have similiar problem, what should i change/do. Thank you

crwdns2934271:0crwdnd2934271:0crwdne2934271:0

Where can i buy the ll10, does anyone have a link, so o can change it. Thank you

crwdns2934271:0crwdnd2934271:0crwdne2934271:0

crwdns2934285:0crwdne2934285:0

Hi @timlar ,

I have a Marshall Kilburn with a blown LL10 component, and there is no way of finding out what that component was or what it measures.

Is it possible for you to click share a closeup of your psu board and how much it measures.

Thank You..!!

Block Image

crwdns2934105:0crwdne2934105:0

crwdns2889612:0crwdne2889612:0 0

crwdns2944067:03crwdne2944067:0:

LL 10= 2 , 3 micro henry , see my drawing.

crwdns2934271:0crwdnd2934271:0crwdne2934271:0

Hi @mjanwalikar

Just for clarification 2,3µH = 2.3µH.

The Europeans (amongst others) use a , (comma) whereas other parts of the world use a . (full stop or period) to denote a decimal point.

Hi @pe1rfe is LL a designator for an Inductor where you are? I have only ever known an inductor to be designated by a single L e.g. it would be designated as L10 not LL10.

I cannot find out anything about "LL" designation online, only "L" (inductor) & "LS" (loudspeaker) show up in most electronic components designation lists

Cheers

crwdns2934271:0crwdnd2934271:0crwdne2934271:0

Dear Jayeff,

It is true that here in Europe / the Netherlands we use a comma and in other parts of the world we use a period.

Normally here in the Netherlands we also refer to a coil with a single L ,

but on the Kilburn's PCB it's marked as LL.

I found this confusing myself, but I stuck to the indication on the Kilburn print.

This coil is only in the Kilburn, the others such as the Acton/stanmore etc. are not.

I think the value of the coil should be slightly different for proper operation.

The cause that this breaks is a closure in 1 of the components.

The schematic I sent earlier applies to the Kilburn, but the other models are

primary almost the same, secondary they are different and a different transformer is also used.

Regards,

Jan Hoeve ( pe1rfe, call sign as a radio amateur).

crwdns2934271:0crwdnd2934271:0crwdne2934271:0

crwdns2934285:0crwdne2934285:0

Marshall Kilburn 1 Bluetooth

Here is a report of the repair of a Kilburn 1

After replacing various components (some were closed) I wanted to...

unable to get it to work.

I found out that when in the sense , leg 6 of the OB 2269 osc. ic.

with only a measuring pen (without measuring lead), the osc. went to work,

and the Kilburn worked normally and also charged the battery again. What now appears, is the ocs.ic

receives a start pulse from the direct current via 2 resistors of 1 mega ohm (R 7 and R 15).

targeted voltage from the power supply electrolytic capacitor, this electrolytic capacitor has a ripple of 100 Hz.

After replacing the resistors, the Kilburn works as it should again.

I don't think this is a mistake that will happen often, but use it to your advantage.

Who knows, you might come across this one day.

In another Kilburn, while charging the battery, it happened

closure came. Luckily I had still connected it via the security lamp

of 100W in series with the mains voltage. Fortunately, this prevented the power supply

was damaged.

Regards,

Jan Hoeve.

pe1rfe.

crwdns2934105:0crwdne2934105:0

crwdns2889612:0crwdne2889612:0 0
crwdns2934285:0crwdne2934285:0

Hi, my marshall kilburn will not charge my batterie, the (LL10) is fried on the platina. So i need a external charger for the battery but there are to many out there, which one do i need considering that i have to keep the original connector so i can connect it again to the kilburn socket. Thank you

crwdns2934105:0crwdne2934105:0

crwdns2889612:0crwdne2889612:0 0

crwdns2944067:02crwdne2944067:0:

When the coil LL10 is burned, Q7, this is a K10N60NZ, will probably also be defective. Also check the resistors R18 and R104, these are 0.1 ohm / 1W. It also happens that the power supply diodes D7-D9-D12-D13 be defective. LL10 is a 2.3 uH coil. The IC U1 may also be defective.

crwdns2934271:0crwdnd2934271:0crwdne2934271:0

Everything seems ok, only the LL10 is blown and the K10N60NZ seems defective.

I found the K10n60z, but i dont know where to find the LL10, does anybod know. Thank you

crwdns2934271:0crwdnd2934271:0crwdne2934271:0

crwdns2934285:0crwdne2934285:0

What a name Zd3
Marshall stanmore

crwdns2934105:0crwdne2934105:0

crwdns2889612:0crwdne2889612:0 0
crwdns2934285:0crwdne2934285:0

Buen dia a todos. tengo el inconveniente que los componentes no se ven afectados, el partlante kilburn no enciende pero carga la bateria. revisando tengo continuidad en los capasitores c11, c37, c29, c26. en un principio crei que era el regulador de voltaje u7 pero este se encuentra dentro de la placa en corto, lo desolde y medi se encuentra en buen estado. y de igual forma reemplazandolo sigue el problema. quisiera saber si tienen alguna idea que me pueda ayudar

crwdns2934105:0crwdne2934105:0

crwdns2889612:0crwdne2889612:0 0

crwdns2944067:02crwdne2944067:0:

Dear Kristian, there is probably one or more diodes in the power supply circuit (D7-D8-D12-D13). When the battery is charging you can see this from the LED on the control panel because it lights up and goes out again, when the battery is charged the LED lights up continuously.

crwdns2934271:0crwdnd2934271:0crwdne2934271:0

Extimado @pe1rfe, se que esta cargando porque estoy tomando medida con multimetro y da carga. pero los led de el panel de control estan sin testigo (no encienden)

crwdns2934271:0crwdnd2934271:0crwdne2934271:0

crwdns2934285:0crwdne2934285:0

Hi All,

speaking of Marshalls Bluetooth speakers, what is their rated secondary supply voltage ? I once fixed a Tufton with a 3rd party 24V supply and it worked well, but later I heard it used to have an 18V.

I now have a bad "Stanmore Multiroom" and before I try to dissect the power supply (full of rubber gum), I wanted to test the rest of the unit. But supplying voltage from anywhere between 18 and 21V nothing happened. It just draw around 180-190mA.

crwdns2934105:0crwdne2934105:0

crwdns2889612:0crwdne2889612:0 0

crwdns2947414:01crwdne2947414:0:

Li-ion battery from my Killburn says nominal voltage 14.8V

[image|3554145]

crwdns2934271:0crwdnd2934271:0crwdne2934271:0

crwdns2934285:0crwdne2934285:0

Li-ion battery from my Killburn says nominal voltage 14.8V

Block Image

crwdns2934105:0crwdne2934105:0

crwdns2889612:0crwdne2889612:0 0
crwdns2934285:0crwdne2934285:0

crwdns2934229:0crwdne2934229:0

Nikolay crwdns2934231:0crwdne2934231:0
crwdns2936625:0crwdne2936625:0:

crwdns2936751:024crwdne2936751:0 7

crwdns2936753:07crwdne2936753:0 28

crwdns2936753:030crwdne2936753:0 151

crwdns2942667:0crwdne2942667:0 5,093