crwdns2933423:0crwdne2933423:0

A ruggedized smartphone in the Galaxy line, released in April 2015.

Broken solder pad for usb port

Hello everyone!

I found a samsung galaxy xcover 3 in the trash that would start but not charge when the power cable was plugged in. I decided to try to fix it because I really could use a “new” phone. To my disappointment I found out that the phones usb port is soldered directly to the mainboard. I thought I’d just give it a shot (eventhough I never soldered smd before) and bought a replacement port. Teardown was succsessful and I got digitizer and lcd off without damaging them. But desoldering the port was very messy. To my surprise the phone still turned on and seem to function normally after I finally managed to get the port off, I could have sworn I already bricked it. The desoldering must’ve taken like an hour lol. After cleaning up the flux-solder mess I saw that one solder pad was missing. Does anyone know what that contact was for and if there’s any change of fixing it? what would happen if that one contact just isn’t connected? Here’s a foto of the contacts:

Block Image
crwdns2934081:0crwdne2934081:0 crwdns2934083:0crwdne2934083:0 crwdns2934093:0crwdne2934093:0

crwdns2934109:0crwdne2934109:0

crwdns2889612:0crwdne2889612:0 0
crwdns2947414:01crwdne2947414:0

It may be a pad for a data line. More than likely file transfers via usb to another device will not work. Do a search for the pinouts on that connector to be certain though.

crwdns2934271:0crwdnd2934271:0crwdne2934271:0

crwdns2934285:0crwdne2934285:0

crwdns2933315:02crwdne2933315:0

crwdns2934051:0crwdne2934051:0

@lorebu at this time the only way to determine what that particular pad is responsible for is by replacing the connector properly and then giving it a try. Samsung defined this pin as a “Customer_use” and whatever that means is unclear

Block Image

Give someone the chance to solder this on right since it may just be a useable phone :-)

crwdns2934105:0crwdne2934105:0

crwdns2889612:0crwdne2889612:0 2

crwdns2947414:01crwdne2947414:0:

Thanks so much for your answer!

I checked out all the electronics stores and the one phone repair shop located in my home town and they all charge 50€+ just for the soldering. That was way to much for me to pay, I could probably get a used mainboard for half the price. So I decided I'll try to solder the connector on myself. I just finished reassembling the phone. It was rather messy again, I just don't have the right tools and experience. But hallelujah, it's charging! Now I just got to pray that everything else works. And I got to bypass FRP somehow, hope I manage to do that without flashing since datatransfer might not be possible bc of the broken pad. d:

crwdns2934271:0crwdnd2934271:0crwdne2934271:0

crwdns2934285:0crwdne2934285:0

Hi

Doing a zoom in on it as best I can it loooks like it is not going anywhere> But I could be wrong

The soldering is not good has you know yourself

I would advice taking it to a repair shop that does microsoldering. They will be able to do a better inspection of the pad to see if it is OL (open circuit) or connected to another part of the board

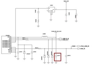
I could not find any board layout or schemetics for this model of phone . If we could we find out in no time about where this pad does

Block Image

crwdns2934105:0crwdne2934105:0

crwdns2889612:0crwdne2889612:0 1
crwdns2934285:0crwdne2934285:0

crwdns2934229:0crwdne2934229:0

Lorenz crwdns2934231:0crwdne2934231:0
crwdns2936625:0crwdne2936625:0:

crwdns2936751:024crwdne2936751:0 1

crwdns2936753:07crwdne2936753:0 4

crwdns2936753:030crwdne2936753:0 13

crwdns2942667:0crwdne2942667:0 659