crwdns2933423:0crwdne2933423:0

Guides and repair information for assorted graphics cards, also known as video cards, graphics adapters, or display adapters.

Sapphire Radeon RX 570 8GB burned resistor(?)

Trying to understand what is broken here, so I can replace the parts.. believe it says r200 where the part is burned.

Any help is appreciated :)

My card:

http://oi67.tinypic.com/oqkbyo.jpg

Block Image

rx580 (same pcb):

Block Image

https://www.techpowerup.com/reviews/Sapp...

crwdns2934089:0crwdne2934089:0 crwdns2934093:0crwdne2934093:0

crwdns2934109:0crwdne2934109:0

crwdns2889612:0crwdne2889612:0 1
crwdns2944067:03crwdne2944067:0

hmm noone?? :)

crwdns2934271:0crwdnd2934271:0crwdne2934271:0

That is fuse for +12V supply.

If your fuse burn, you must check short circuit before u replace. I have same problem, the fan not have supply voltage. My fuse is good but the circuit no voltage out to fan.

Is any bodyhave a schematic for shapire rx580.? Please help.

Thx Rico

crwdns2934271:0crwdnd2934271:0crwdne2934271:0

@hendricorico no, it is not a fuse.

crwdns2934271:0crwdnd2934271:0crwdne2934271:0

crwdns2934285:0crwdne2934285:0

crwdns2933315:03crwdne2933315:0

crwdns2934057:0crwdne2934057:0

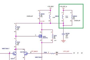
Graphics card Schematics Sapphire Radeon RX 570/580 https://drive.google.com/file/d/1ylcnbtS...

Block Image

B200 = R220

crwdns2934105:0crwdne2934105:0

crwdns2889612:0crwdne2889612:0 2

crwdns2944067:02crwdne2944067:0:

its not the same

crwdns2934271:0crwdnd2934271:0crwdne2934271:0

What is the name of that Burnt Smd?

crwdns2934271:0crwdnd2934271:0crwdne2934271:0

crwdns2934285:0crwdne2934285:0

yes its a resistor with r200 and mr200 written above it but finding the value and package size could be difficult

crwdns2934105:0crwdne2934105:0

crwdns2889612:0crwdne2889612:0 1

crwdns2944067:06crwdne2944067:0:

there seems to be so many different physical sizes for them. and different wattage, etc.

what is the best approach here, do you think?

possible to use different r200s here (with different wattage etc), as long as the physical size fits?

thanks!

crwdns2934271:0crwdnd2934271:0crwdne2934271:0

i would only be guessing as theres no schematic i would probably try 0603

crwdns2934271:0crwdnd2934271:0crwdne2934271:0

most r200 is see are 1w 1% so any resistor around that

crwdns2934271:0crwdnd2934271:0crwdne2934271:0

where i can get that...0603 r200? :)

crwdns2934271:0crwdnd2934271:0crwdne2934271:0

you could probably get them on ebay just type in r200 0603, it will probably not have r200 on the top tho. the thing is how many ohms it will be

crwdns2934271:0crwdnd2934271:0crwdne2934271:0

crwdns2934273:01crwdne2934273:0

crwdns2934285:0crwdne2934285:0

@xuw here it is almost 6 years later and I am certain you have replaced your video card by now. Just for completion sake, check the reference designator on the PCB

Block Image

. It says B200 and MB200, so it is not a resistor. It is a ferrite chip bead inductor. In this case it has a impedance of 220 Ohm 2500mA 25% in a 0603 package

crwdns2934105:0crwdne2934105:0

crwdns2889612:0crwdne2889612:0 0

crwdns2947414:01crwdne2947414:0:

Is this true i have the exact same problem with my rx 580

crwdns2934271:0crwdnd2934271:0crwdne2934271:0

crwdns2934285:0crwdne2934285:0

crwdns2934229:0crwdne2934229:0

Ole crwdns2934231:0crwdne2934231:0
crwdns2936625:0crwdne2936625:0:

crwdns2936751:024crwdne2936751:0 5

crwdns2936753:07crwdne2936753:0 20

crwdns2936753:030crwdne2936753:0 65

crwdns2942667:0crwdne2942667:0 4,400