crwdns2933423:0crwdne2933423:0

Replacement battery connexions for Sony DVP-FX730

The original battery was thrown out by mistake which had the 3 way male adapter. An article states that you can use two 3.7V batteries. The connection to the original battery has 3 wires, red, white and black.

Can you explain how the 3 wires should connect to the two 3.7V batteries?

I am an electronics engineer.

crwdns2934081:0crwdne2934081:0 crwdns2934083:0crwdne2934083:0 crwdns2934093:0crwdne2934093:0

crwdns2934109:0crwdne2934109:0

crwdns2889612:0crwdne2889612:0 1
crwdns2944067:03crwdne2944067:0

La bateria 9-885-129-95 @jayeff , cuenta con este sensor?

crwdns2934271:0crwdnd2934271:0crwdne2934271:0

Does the battery 9-885-129-95 @jayeff have this sensor?

crwdns2934271:0crwdnd2934271:0crwdne2934271:0

@rimartpeg

I don't know but if it is a battery with a 3 pin connector attached to the battery, then most probably it has. That's what the 3rd pin is for i.e. red = +ve batt., black = -ve batt. (earth or gnd), and the 3rd wire white = temp sensor.

The sensor would be in the battery packaging somewhere, fitted snugly between the cells of the battery.

Mostly battery temperature sensors are thermistors that change resistance value depending on the temperature but they are not all the same and the battery management circuit in the player would have been designed knowing the characteristics of the thermistor they selected so you just can't replace it with any other one, you would need to know which one.

Cheers

crwdns2934271:0crwdnd2934271:0crwdne2934271:0

crwdns2934285:0crwdne2934285:0

crwdns2933315:02crwdne2933315:0

crwdns2934051:0crwdne2934051:0

Hi,

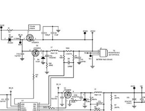
The battery shown at Step 6 in the Ifixit battery replacement guide for the player here. shows that the original battery was a Sony 890203401-815-G with a part number of 9 885 129 95.

Searching online using just these numbers brings results for a 7.4V 3200mAH 23.68Wh battery. They are very expensive.

With regards to your 2 x 3.7V batteries. They would have to be connected in series to give the 7.4V required, The white wire would have to be connected to some kind of thermal sensor to monitor the battery temperature.

crwdns2934105:0crwdne2934105:0

crwdns2889612:0crwdne2889612:0 3
crwdns2934285:0crwdne2934285:0

@mcmonocle your connector calls for positive, ground and thermal sensor from the battery. Most likely to prevent overcharging. So you have to come up with a way of tricking the board to think you have that connection. Or just get a battery with that sensor. Sony part number is 9-885-129-95 for the battery

Block Image
Block Image

crwdns2934105:0crwdne2934105:0

crwdns2889612:0crwdne2889612:0 2
crwdns2934285:0crwdne2934285:0

crwdns2934229:0crwdne2934229:0

Iain Glass crwdns2934231:0crwdne2934231:0
crwdns2936625:0crwdne2936625:0:

crwdns2936751:024crwdne2936751:0 2

crwdns2936753:07crwdne2936753:0 3

crwdns2936753:030crwdne2936753:0 16

crwdns2942667:0crwdne2942667:0 1,516