crwdns2933423:0crwdne2933423:0

A high end laptop, made from Aluminum and Carbon fibre chassis, that Dell manufactured in 2018.

Battery replacement - Won't even charge now

So I bought a replacement battery (cause the bios told me the battery needed to be replaced). Took out the old battery and put in the new battery. I let the laptop charge for 5 hours. Tried to turn it on - nothing but a quick flash of the keyboard and then back to nothing. I googled some, tried taking out ram, pressing "D” and the power button. Plugged in the old battery again and the keyboard remained lit for a little while longer, then nothing. Plugged in the new battery and now it won't even charge.

Please help cause I'm lost. How did it get worse all of a sudden

crwdns2934089:0crwdne2934089:0 crwdns2934093:0crwdne2934093:0

crwdns2934109:0crwdne2934109:0

crwdns2889612:0crwdne2889612:0 0
crwdns2944067:02crwdne2944067:0

Looks like your new battery has run out charge, but charging circuits of the motherboard are in fail, so they can't charge neither old or new battery.

crwdns2934271:0crwdnd2934271:0crwdne2934271:0

@anonfixer does your computer still work as it should with the AC adapter connected? Have you checked the battery connector and the components around it? What else have you already checked.

You've selected the Dell XPS 15 9570 as your device. If so then it uses a LA-G341P motherboard. Is that correct?

crwdns2934271:0crwdnd2934271:0crwdne2934271:0

crwdns2934285:0crwdne2934285:0

crwdns2933313:01crwdne2933313:0

crwdns2934057:0crwdne2934057:0

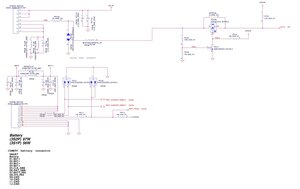
@anonfixer double check your work and make sure that there is no damage to the battery connector. Next you will need to check your DC-in circuit. Without getting power from your power adapter, your battery will not charge. Couple of things you need to verify, check my comment.

Here is the power DC_In circuit and the battery connector. Check the voltages on that.

Block Image

crwdns2934105:0crwdne2934105:0

crwdns2889612:0crwdne2889612:0 1
crwdns2934285:0crwdne2934285:0

crwdns2934229:0crwdne2934229:0

Anon crwdns2934231:0crwdne2934231:0
crwdns2936625:0crwdne2936625:0:

crwdns2936751:024crwdne2936751:0 2

crwdns2936753:07crwdne2936753:0 2

crwdns2936753:030crwdne2936753:0 15

crwdns2942667:0crwdne2942667:0 54